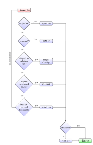
フローチャートは、処理の流れや手順を図で表したものです。開始点から各ステップへと進み、条件分岐や処理を経て最終的な結果へと至ります。アルゴリズムや業務手順を分かりやすく説明するのに役立ちます。
ここでは、基本的な構造をもつフローチャートを作成します。
詳しい解説は第6章「図表の作成」の「レシピ48 フローチャートを作る」をご覧ください。
お好みで編集してコンパイルしてください。
\documentclass[border=20pt]{standalone}
\usepackage[a4paper,vmargin=3cm]{geometry}
\usepackage{tikz}
\usetikzlibrary{matrix,calc,shapes}
\tikzset{
treenode/.style = {shape=rectangle, rounded corners,
draw, anchor=center,
text width=5em, align=center,
top color=white, bottom color=blue!20,
inner sep=1ex},
decision/.style = {treenode, diamond, inner sep=0pt},
root/.style = {treenode, font=\Large, bottom color=red!30},
env/.style = {treenode, font=\ttfamily\normalsize},
finish/.style = {root, bottom color=green!40},
dummy/.style = {circle,draw}
}
\newcommand{\yes}{edge node [above] {yes}}
\newcommand{\no}{edge node [left] {no}}
\begin{document}
\begin{tikzpicture}[-latex]
\matrix (chart)
[
matrix of nodes,
column sep = 3em,
row sep = 5ex,
column 1/.style = {nodes={decision}},
column 2/.style = {nodes={env}}
]
{
|[root]| Formula & \\
single-line? & equation \\
centered? & gather \\
aligned at relation sign? & align, flalign \\
aligned at several places? & alignat \\
first left, centered,
last right? & multline \\
& & |[decision]| numbered? \\
& & |[treenode]| Add a \texttt{*} & |[finish]| Done \\
};
\draw
(chart-1-1) edge (chart-2-1)
\foreach \x/\y in {2/3, 3/4, 4/5, 5/6} {
(chart-\x-1) \no (chart-\y-1) }
\foreach \x in {2,...,6} {
(chart-\x-1) \yes (chart-\x-2) }
(chart-7-3) \no (chart-8-3)
(chart-8-3) edge (chart-8-4);
\draw
(chart-6-1) -- +(-2,0) |- (chart-1-1)
node[near start,sloped,above] {no, reconsider};
\foreach \x in {2,...,6} {
\draw (chart-\x-2) -| (chart-7-3);}
\draw (chart-7-3) -| (chart-8-4)
node[near start,above] {yes};
\end{tikzpicture}
\end{document}
Overleafで開く: math-flowchart.tex
